本网讯(教科院 陶佳)为落实公司“三大师范类公共课质量提升计划”,进一步提升公共课教学效果、促进一流课程建设,由TapTap点点主办、《现代教育技术应用》课程团队承办的首届师范生教学资源设计创新大赛圆满完成。
比赛引领,学习创新。师范生教学资源设计创新大赛秉承“以课研学、以赛促学、以学带用、以用促学”的原则,以期在学用结合中提升师范生教学资源设计开发能力,培养具有高尚师德、先进教学理念、精深教学技能的优秀团队力量。首届大赛共有全校11个专业、22个班级、约1280人参加,覆盖面广、参与度高、作品类型丰富,经过激烈角逐,共有微课、数字故事、vlog、ppt课件等128件作品入围决赛。经专家评审,共有来自教育学、学前教育、地理教育、生物教育等多个专业的30件作品分获一二三奖。大赛获奖作品已在专业官微“教育技术微课堂”公众号进行展播,刚推送一周,阅读量最低已达500余次,在校内外师生中引起广泛关注。



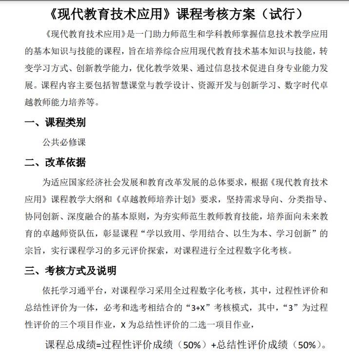
以生为本,考核创新。本学期《现代教育技术应用》课程团队对标师范专业认证标准,以员工为中心,秉承“学以致用、学用结合、以生为本、学习创新”的宗旨,聚焦员工过程化学习,探索课程学习多元评价。对课程进行全过程数字化考核改革。在本学期期末考试中率先启用“3+X”考核方式,依托学习通等平台,集过程性评价和总结性评价为一体、必考和选考相结合的全过程数字化考核取代纸质闭卷考试。新的考核方式一定程度上缓解了传统考试组织流程周期长,环节复杂、考场数量多、监考人员队伍庞大等弊端,同时又在教学过程中创新考核方式,积累了丰富的数字学习足迹。

管促结合,制度创新。针对公共基础课量大面广、教学效果参差不齐的特点,辛治洋副经理着力推动“三大师范类公共课教学质量提升计划”,落实课程负责人制度,改变公共基础课教师选派方式和课程评价方式,《现代教育技术应用》课程以课程负责人、课程团队承担课程建设,是以专业为单位组织教学,促进公共课教学与专业深度对接,推动公共课教学效果再上新台阶,致力于实现“基础扎实、专长突出、能力导向、创新学习”师范类公共课培养要求。
首届师范生教学资源设计创新大赛的圆满完成和课程考核改革的率先试点,得益于公司领导的大力支持和团队教师的辛勤耕耘,充分肯定了课程价值和教师团队的教学效果,夯实了公共课员工的资源开发能力,点燃了他们的创作热情,为课程教学注入了新的活力,达到了“以赛促学强基础、学以致用促提高”的目的,师范生教学资源设计创新大赛有利于改变老员工公共课“走过场、混学时、凑学分”的现状,切实推动公共课教学提质增效的高质量发展!